DM2 Data Groups
Reification
Architectural descriptions such as activity models are example of architectural descriptions that reified at many level of detail. In a typical development project, the architecture descriptions (contained in plans, specifications and/or "model based" Computer Aided Design Tools (CAD)) provide increasing levels of detail as the project progresses through the normal DoD Milestone process. This is what John Zachman calls "levels of reification", as shown in the figure below.
Reification of Architectural Descriptions at Varying Levels
(Click image to enlarge)
Data Group Description
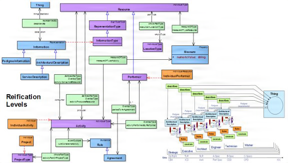
The DoDAF Meta Model for the data comprising reification is shown in the figure below.

DoDAF Meta Model for Reification
(Click image to enlarge)
Usage in Core Processes
Reification is used in the six core processes in the following ways:
- JCIDS: Refinement and increased levels of detail of capability and solution constraint descriptions from ICD to CPD.
- PPBE: Refinement in Project or Program Work Breakdown Structures (WBSs) and Cost to complete estimates.
- DAS: Refinement and Increase detail of design and architectural descriptions through the milestone review process.
- SE:
1) Refinement and Increase detail of design and architectural descriptions through the various design and development stages.
2) Clearly described functional allocations and traceability throughout the various levels of architectural descriptions (e.g. specifications, architectural view and models).
- Ops Planning: Refinement and increasing levels of detail in Tactics, Techniques and Procedures throughout the stages of operational plan development.
- CPM: Refinement and increased detail in the descriptions of the capability, performance, functionality and cost effectiveness of the portfolio.
Presentation
Reification is depicted throughout all the elements of the architectural descriptions. It is evident in all levels of design detail or refinement. From one level to another level different people become involved in the architecture and design process. The reification process illustrates that at different levels, "one person's design becomes the next person's requirement". Reification can take all forms of descriptive techniques. Typically the structural, behavior, tree models and views will be present throughout all the normal programs documentation (e.g. specifications, system engineering plans, procedural documents, training manuals, doctrine publications, etc.)